One of my favorite hobbies is playing guitar or bass guitar. I started picking up the bass when I was in middle school and started learning guitar when I was a freshman in college. Fast forward to my senior year of college and I now have an electric guitar and electric bass guitar as well as a 50 watt and 100 watt amplifiers for each respective guitar. As I have been playing these instruments for a while, my music tastes and interest have largely been defined by what I am trying to learn on both of these guitars. Over the years I have been trying to play locks of classic rock, blues rock, and ska/punk. One common thing about all of these types of music is they use a type of sound called the “clean tone”. On an electric guitar, the clean tone is very crisp and clean sounding. The sound that the guitar makes is picked up and sent out of the amp at a larger volume. However, sometimes to play rock music, some sort of signal distortion is needed. This is where guitar pedals come in. A guitar pedal alters the original sound signal into the amplifier so that the guitar sound is in an altered state. Common pedals used to distort guitar signals are named “reverb”, “overdrive”, “fuzz” and “delay”. Some of these pedals make the guitar tone sound more loud, fuzzy, crunchy and distorted. Others delay the signal and almost create and echo sound. Sometimes when I am playing guitar and I get to a solo or more exciting part of a song, I feel as if I need to make my guitar louder or push my amp past what it is already doing. This is where the overdrive pedal comes in. An overdrive pedal retains a clean tone while further amplifying the guitar signal making it louder.
[1]
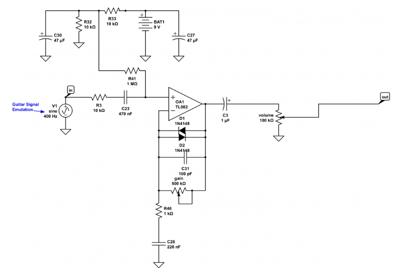
While it would be great to just pick one of these pedals up from the guitar center and plug it into my amp, this would cost a great deal of money. Common guitar pedals are usually between $100 and $400 and can be pretty pricey especially when a guitar player is trying to use multiple of them at the same time. My idea is to put my circuit and fabrication knowledge to use to build my own overdrive pedal. After scavenging the internet, I have found that at-home custom guitar pedal circuit fabrication is already a large community online. Since I am no circuits expert I will start by using a circuit that someone online has already created a schematic for.
[4]
This will be good for two reasons. First, I will have a bill of materials for electronic components that I will need to get to make a guitar pedal circuit work. Secondly, this circuit will serve as a basis for my pedal circuit. I do fully intend on modifying the guitar circuit for some custom components but I want to get a breadboard circuit working first before any modification is present. Common components I have already found I will need are in/out mono jacks, a footswitch, tone/gain/volume potentiometers (commonly referred to as pots), various resistors, capacitors, op amp, circuit board and a battery.
[3]
[2]
When I have the parts obtained, I will put the circuit together on a breadboard and run it through my guitar and amp to make sure the overdrive signal distortion is working properly. If this test passes, I will move onto circuit modification. An aspect I want to add to my guitar pedal is to add some lighting color. I am going to try and modify the circuit so that when it is switched on, LED lights are activated around the pedal board to achieve a “glow”. I still have not chosen an LED color but it will probably be chosen to match the colors of the electronics colors. Right now I am looking at red or green circuit boards so the LEDs most likely will be red or green light. Once I have the circuit as I like it, I will solder it all onto a circuit board that will be used to easily configure the circuit together into a confined space. After this I will work on the casing. The aesthetics that I am going for on this pedal will be transparent aesthetic and electronics aesthetic. Right now I am thinking the casing will be built out of laser cut clear polycarbonate or acrylic. The clear plastic material will be easy to let the case have a transparent look and rigid structure. Additionally, the clear will allow for a transparent view inside the pedal towards the electronics so that the electronic aesthetic can be brought out. I’m thinking that with the lighting for the LEDs, the glow producers from within the electronics section will easily be brought out through the casing material. Parts of this clear polycarbonate may have to be thread tapped to allow for the mono jacks and footswitch to thread in. If this is the case, then the holes and threads for these parts will have to be centered, drilled, and tapped in a mill for better accuracy and thread precision. Once all assembled, the guitar pedal will hopefully be a box-like shape, that is transparent and fully functioning. The functionality of this pedal definitely drives the project rather than the aesthetic. Without properly functioning circuits, the guitar pedal might as well be a transparent display of wasted electronics.Â

When I was doing research for cool aesthetic guitars and guitar gear, I stumbled across some clear guitars with LEDs inside of them. This look really resonated with me as I could see all the internal electronic components of the guitar and thought it as an interesting concept. As I dug deeper into this aesthetic I found pedals that were exactly the same thing. Seeing the building of my own guitar or own guitar pedals is something I have been considering doing for a while now, this seemed like the perfect inspiration to combine something I have been wanting to do with an aesthetic that is interesting for a project in Aesthetics of Design course.Â
What is cool about this project is that I can really end up making the guitar pedal any sort of alternate aesthetic I want if the transparent and electronic aesthetics don’t work out. This is because the function of the project is really tied up inside a casing that can be any sort of material or color. The casing only has to fit a dimensional constraint that is about right for a footswitch and usable for a guitar player. Some alternate aesthetic ideas I have thought about utilize a combination of minimalist aesthetics and grunge or punk aesthetics. The minimalist means that I will try to retain the casing to a simple geometry and not really include any patterns or textures to the case, I would then let the color dictate the aesthetic by using beige for grunge or black or gray for punk. I think this idea would be cool because many of the guitar pedals already on the market use a minimalist style with simple paint coloring. By trying to do this aesthetic, I could make a pedal that is already a style that is mainstream and popular among the guitar community. However, if I did this, I think a lot of the cool visual and thought provoking aspects of the transparent aesthetic go away. At this point I haven’t actually started any fabrication. I am still obtaining and selecting electronic components that I need and I think will make the circuit perform optimally.Â
[1] “Boss OS-2 Overdrive/Distortion Guitar Effects Pedal.” Guitar Center, www.guitarcenter.com/BOSS/OS-2-Overdrive-Distortion-Guitar-Effects-Pedal-1274034492368.gc. Accessed 17 Mar. 2024. [2] Jimi, Electric, et al. “Sparkfun Solder-Able Breadboard.” PRT-12070 – SparkFun Electronics, www.sparkfun.com/products/12070. Accessed 17 Mar. 2024. [3] “Pure Tone PTT1 Pure Tone Mono Output Jack – Nickel.” Sweetwater, www.sweetwater.com/store/detail/PTT1–pure-tone-ptt1-pure-tone-mono-output-jack-nickel. Accessed 17 Mar. 2024. [4] Wampler, Brian. “How to Design a Basic Overdrive Pedal Circuit.” Wampler Pedals, 10 Jan. 2022, www.wamplerpedals.com/blog/uncategorized/2020/05/how-to-design-a-basic-overdrive-pedal-circuit/.

2 Comments. Leave new
Hi Ethan. I think this is an awesome idea for a project for this class. I think that the combination of functionality and design will turn out awesome. When you finish this project, do you hope to make more petals either in different styles or sounds?
Hi Ethan! I think this is an awesome project. I play guitar too and agree that pedals can get way too expensive. What kind of guitar pedal did you take the schematic from? Were you able to listen to how it would potentially sound? Good luck on the project!